·【喜报】我校2014届高三德语毕业班大学录取情况一览
发布日期:2014-09-05 信息来源:
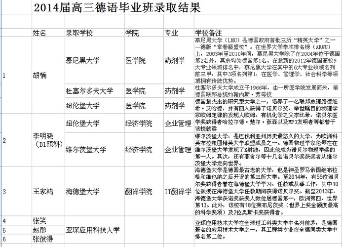
我校自2006年与德国外交部德国国外学校教育司合作开办德语DSD项目,合作7年来取得了丰硕的成果。2013年我校通过了德国联邦管理局通过了我校作为DSD二级考试北京考点,并参加了DSD二级考试。其中高三年级参加德语DSD一级和二级考试的六名考生全部通过了考试并拿到了DSD证书。2014年我校陆续接到了来自国外著名大学的录取通知书,其中胡楠、王家鸿等学生更是被德国一流学府慕尼黑大学和海德堡大学录取,为我校高中复语项目争得了荣誉,也祝福我校毕业生一切顺利,每位同学都能在德国收获梦想和成功!

(德语组 刘志欣)

